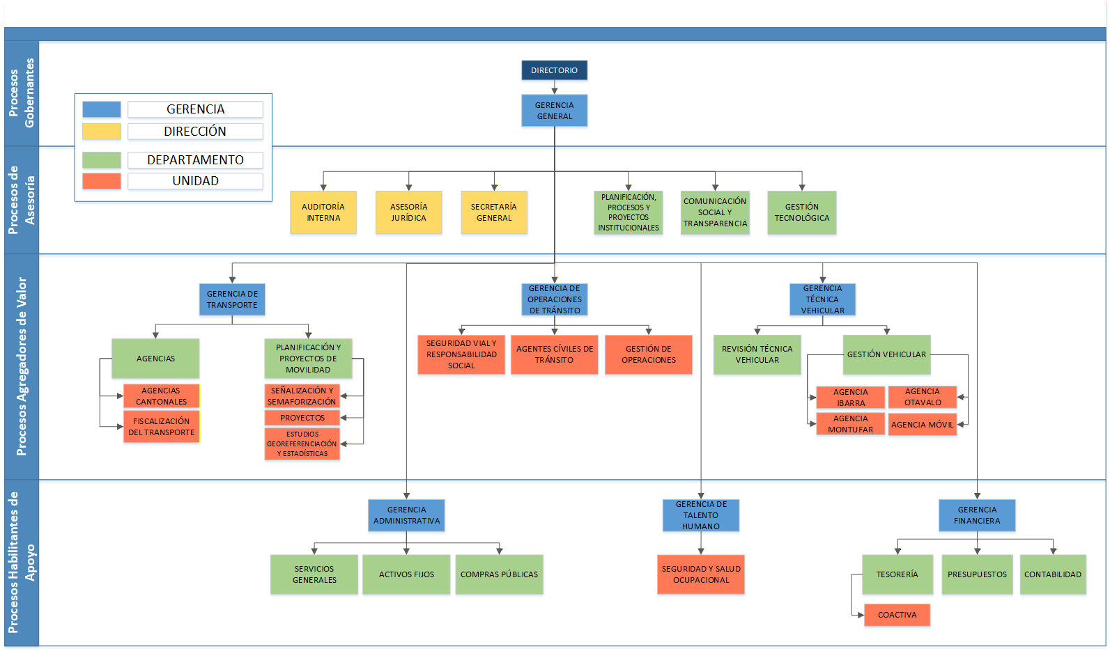
estructura organica - movidelnor

Basado en el principio de jerarquía institucional, se establecen grados de responsabilidad y control. Este instrumento de gestión permite definir con claridad las distintas unidades administrativas de la institución y su relación estructural,estableciendo procesos gobernantes, agregadores de valor, de asesoría y habilitantes de apoyo.